当前位置:首页手机应用新华妙笔官网版
举报

新华妙笔官网版

新华妙笔官网版
  • 系统显示:安卓系统
  • 应用类型:辅助工具
  • 更新时间:2026-03-17 14:26
  • 版本号:v1.4.3

新华妙笔官网版是一款智能AI写作软件。软件加入先进的AI系统,用户能够通过软件轻松使用各种AI写作功能,帮助用户更高效的完成写作。还有多种模板和素材能够查看和使用,充分满足用户的不同使用需求。需要的用户赶紧来下载吧。

新华妙笔官网版使用指南

1、打开新华妙笔官网版,在首页点击AI写作功能;

2、选择写作分类:报告、总结、新闻、讲话等,类型:年度/季度/月度总结、述职报告等,点击下一步;

3、输入标题和关键词,继续点击下一步;

4、生成摘要内容,您可以编辑/更换摘要;

5、编辑、增删大纲,AI将据此生成全文;

6、生成完毕,点击使用内容;

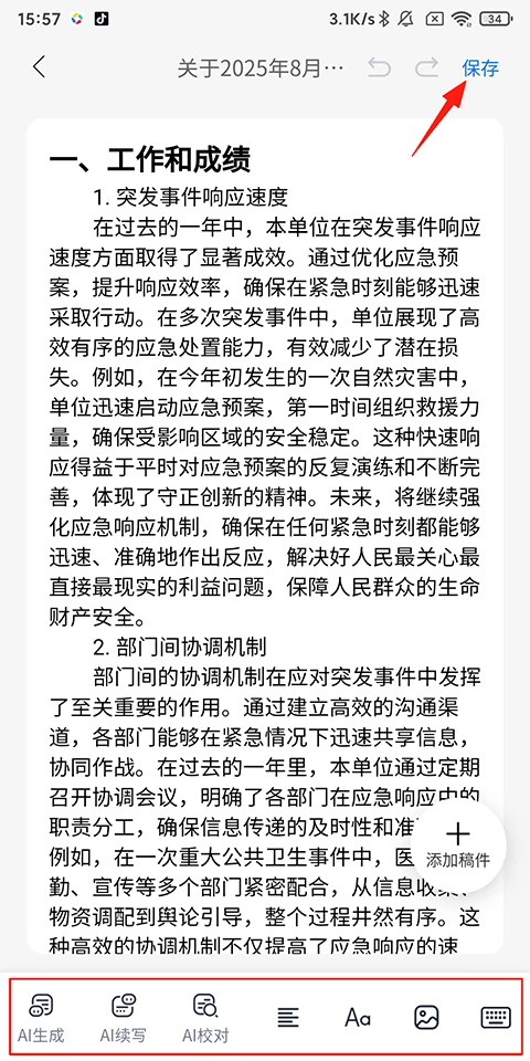
7、在编辑页使用续写、校对、插入图片等工具对全文进行修改,完成后点击右上角保存;

8、保存的文档可以在我的-我的文档中查看。

新华妙笔官网版优势

1、简洁的使用界面,用户轻松找到自己需要的功能。

2、随时都能通过软件进行操作,提升用户的写作效率。

3、提供多种模块功能,用户选择自己需要的来使用。

新华妙笔官网版特色

1、汇聚数十个数据库资源,支持用户的不同写作需求。

2、接入先进AI系统,为用户提供多种智能服务。

3、内置海量的模板和素材,用户都能随意选择并使用。

更新日志

v1.4.3

修复一些已知BUG

应用信息
  • 备案号:京ICP备2021029104号-7A
  • 厂商:新华融合媒体科技发展(北京)有限公司
  • 包名:com.mb.xinhua.app
  • MD5:a417782d93df15b8f56d03cd709501fd
  • 应用权限:点击查看
  • 隐私说明:点击查看
相关应用
查看更多 ...
相关合集
查看更多 ...
相关教程
查看更多 ...
用户评价

5.6

500+人评价

请为应用评分:

0/200
评论内容需在5-200字之间~
验证码
热门专题
...
最新专题
...
厂商其它游戏
...